Digital Transformation for Government

Schedule a 15 min. Consult

Governments need to accomplish digital transformation, but because they often have fewer resources, and fewer available technical resources than the private sector, this transformation can be challenging.  Our Low-code BPMS bridges this gap and make this transformation possible. Governments at all levels – local, state, national - seek a solution for:

  1. Automating processes that require interaction with the public
  2. Automating internal processes
  3. Generating reports and analysis
  4. Demonstrating Compliance


Benefits of automating these processes show:

  • They are much less expensive
  • They are much faster
  • They are repeatable
  • They are auditable
  • They result in high public and employee satisfaction


Public facing processes are readily automated, with government webpages serving as the starting point for the public to fill out forms and initiate certain processes.  These can be can be for:

  • Licensing or Certification
  • Reporting Compliance Issues
  • Receiving Public Comment or Questions
  • Requests for Services

Government Agencies Rely On Our Business Process Workflow Automation Software Everyday

St. Louis County in Missouri currently uses our software to automate, among other things, a process for allowing citizens to report violations of its Prevailing Wage statutes.  They used our drag & drop forms builder to design the form which is embedded on their website. See what it looks like here.  When the form is submitted, a workflow the county designed in FlowWright directs the form down a series of steps and requires action to faithfully fulfill the county’s compliance obligation.

St. Louis County Prevailing Wage Complaint Form:

St. Louis County also automates citizen feedback and reports on public meetings, citizen reporting about how ARPA grants were spent, and Maintenance Ticketing.  The county is well on its way to automating all possible processes using only their internal team.


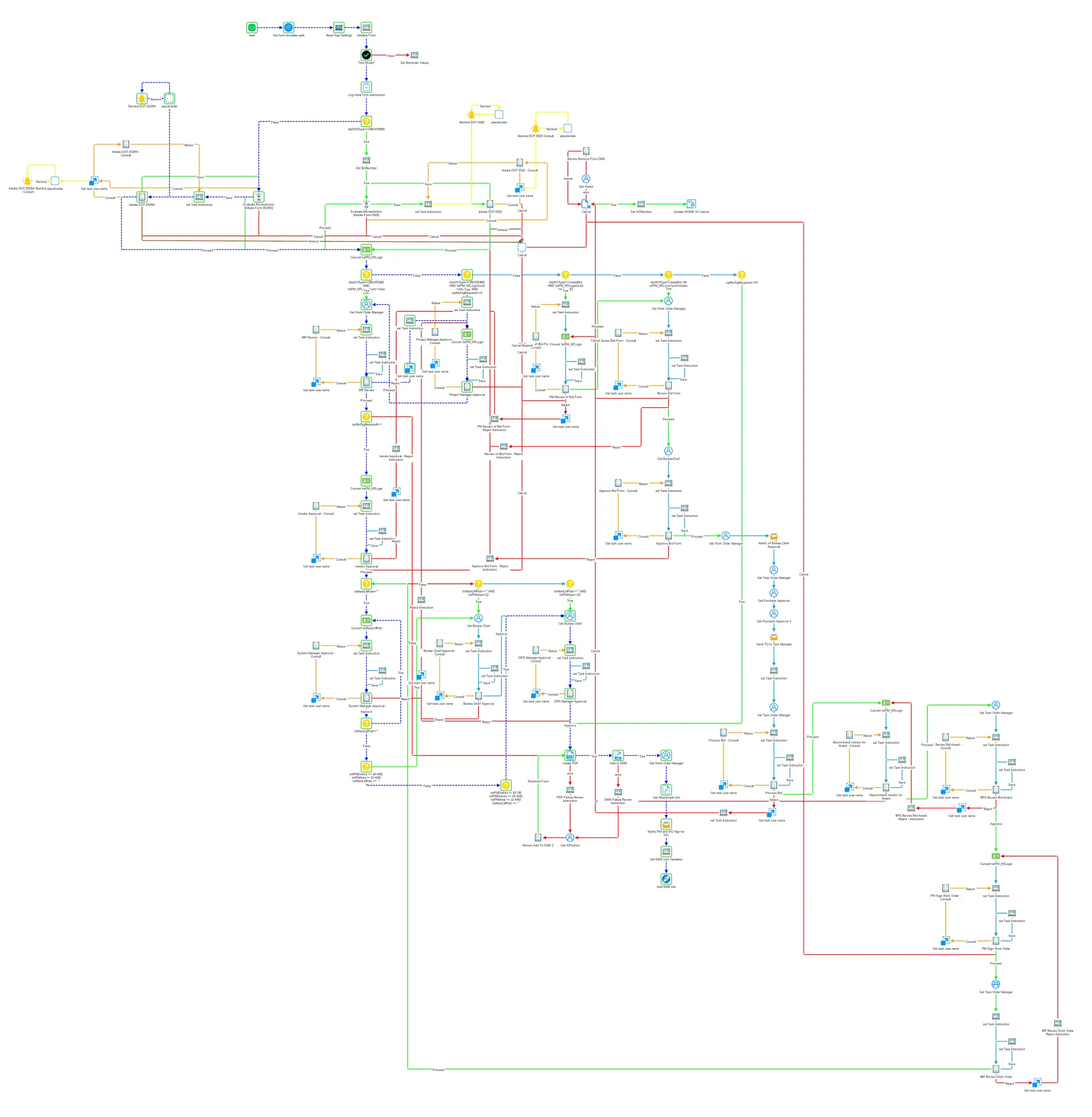
The State of Kansas Department of Transportation also uses workflow to automate internal processes.  These often  have an audit and compliance component and are supporting their human resources processes, to maintenance requests, to equipment evaluations.  Processes are started from links and forms on Kansas DOT’s internal website.  Here is an example of a workflow they are currently using to be more productive day-to-day:

Department of Transportation Work Order Request and Acceptance Process (above)

The above process takes the work order through various approvals and decisions, and at the end of the flow creates a PDF document from the information and stores it into KDOT’s document management system, which is OnBase.

The government of Finland – specifically Finland’s Natural Resources Institute (LUKE) whose mission is similar to that of the US EPA – uses automation to manage many processes.  One example is the process of requesting and, after successful completion of several automated and manual steps, receiving official certificates for sawmill operation.  This process is accomplished wholly in the Finnish language as we support all major languages and culture settings.


The government of Trinidad and Tobago uses FlowWright to automate its procurement program to ensure compliance and efficiency.

Integration with New and Legacy Systems


We find government agencies have existing IT systems they need to integrate with. We provide all the intuitive functionality necessary to easily integrate between systems and processes using:

  • Workflow Steps
  • Forms integration
  • Publish/Subscribe Message Bus(ESB)
  • Database connections
  • Authentication providers
  • .NET and REST APIs


We offer capabilities of integration both behind firewalls and beyond into the cloud, per security requirements of government customers. We are the preferred choice of governments all over the world because of its ease of use, comprehensive functionality, and dedicated support and commitment to customers.

Ready to move your office forward?
Learn more about how workflow automation can work for you.

Thank you!
Your submission has been received!
Oops! Something went wrong while submitting the form.